泰安银行笔试65道题及答案,泰安银行笔试怎么备考?真题笔试题目答案,泰安银行招聘考试笔试题型分布。泰安银行笔试英语占多少分?

复盘了一下泰安银行2026校招的考情,给正在备考的同学提个醒。 很多人看到公告里写“笔试成绩占40%”,心态就飘了,觉得随便考考就能进面试。 ❌ 大错特错。 根据往年经验和今年的规则,泰安银行笔试虽然权重低,但设定了“60分及格线”(一票否决制)。也就是说,不管你履历多漂亮,笔试不到60分,系统直接筛掉,根本没有面试机会。
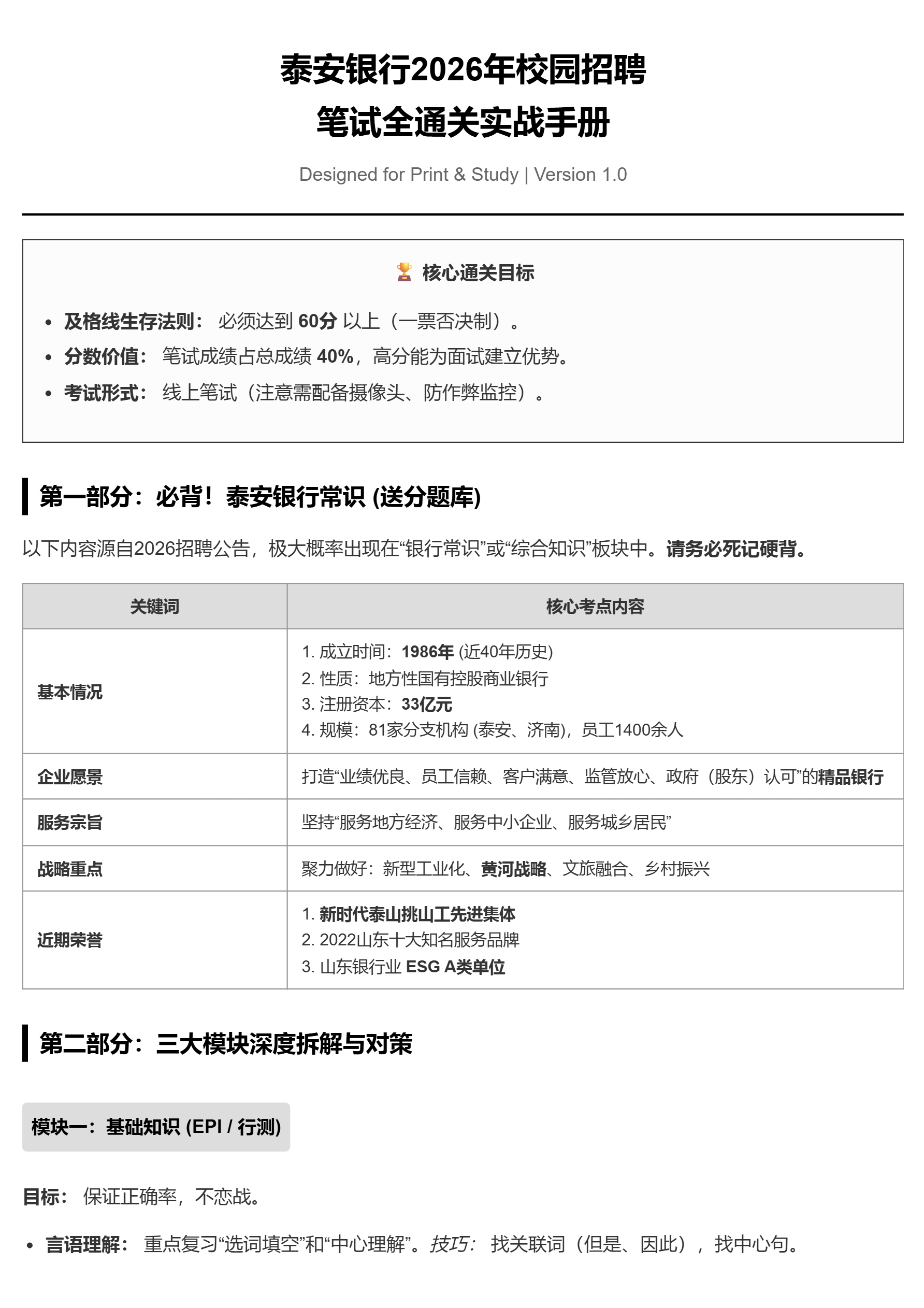
针对这次线上考试的特点,整理了一份《2026泰安银行笔试全通关实战手册》,与其盲目刷几千道通用题,不如花2小时把这几页核心考点吃透:
1. 必考的“送分题”不要丢 很多同学裸考挂就挂在银行常识上。手册里已经把公告里藏着的考点全部提炼出来了:
- 关键数字:成立年份1986年、注册资本33亿。
- 战略红利:必须背诵“黄河战略”和“新型工业化”,这是今年山东银行业的政治正确题。
- 企业荣誉:“新时代泰山挑山工”先进集体,这种极具地域特色的考点,考到就是秒选。
2. 线上考试的“抢分策略” 线上考和线下考完全是两个逻辑。
- 资料分析:不要死算!手册里总结了“增长率”和“比重”的速算公式,配合电脑自带计算器,这部分必须拿满分。
- 数量关系:时间不够直接放弃,不要恋战。
3. 性格测试的“隐形红线” 这次明确有职业行为风险测试。 遇到测谎题(Lie Scale)要格外小心,手册里整理了答题逻辑:既要展现抗压能力,又不能因为回答太完美而被判定为“作假”无效。
💡 备考建议: 距离考试没剩几天了,这时候拼的不是题海战术,而是信息差和精准度。这份资料就是为了帮你省时间,精准突击那40%的关键分。
👇 2026泰安银行笔试实战手册(电子版),点击左下角链接直达。百度云资源
招聘考试应聘攻略资料:https://zhao.hkpan.com/zhao
#泰安银行招聘 #银行笔试 #山东银行招聘 #银行招聘考什么 #银行笔试真题 #泰安找工作 #济南找工作 #2026届秋招 #国企招聘 #行测技巧 #备考干货