这几天做泰安银行招聘笔试的模拟题,心态差点崩了!🤯 本来以为刷刷EPI就能过,结果一看这套“内部密卷”,才发现自己漏了好多关键考点!如果你还在盲目刷题,赶紧停下来看看这3套卷子,全是狠活!👇

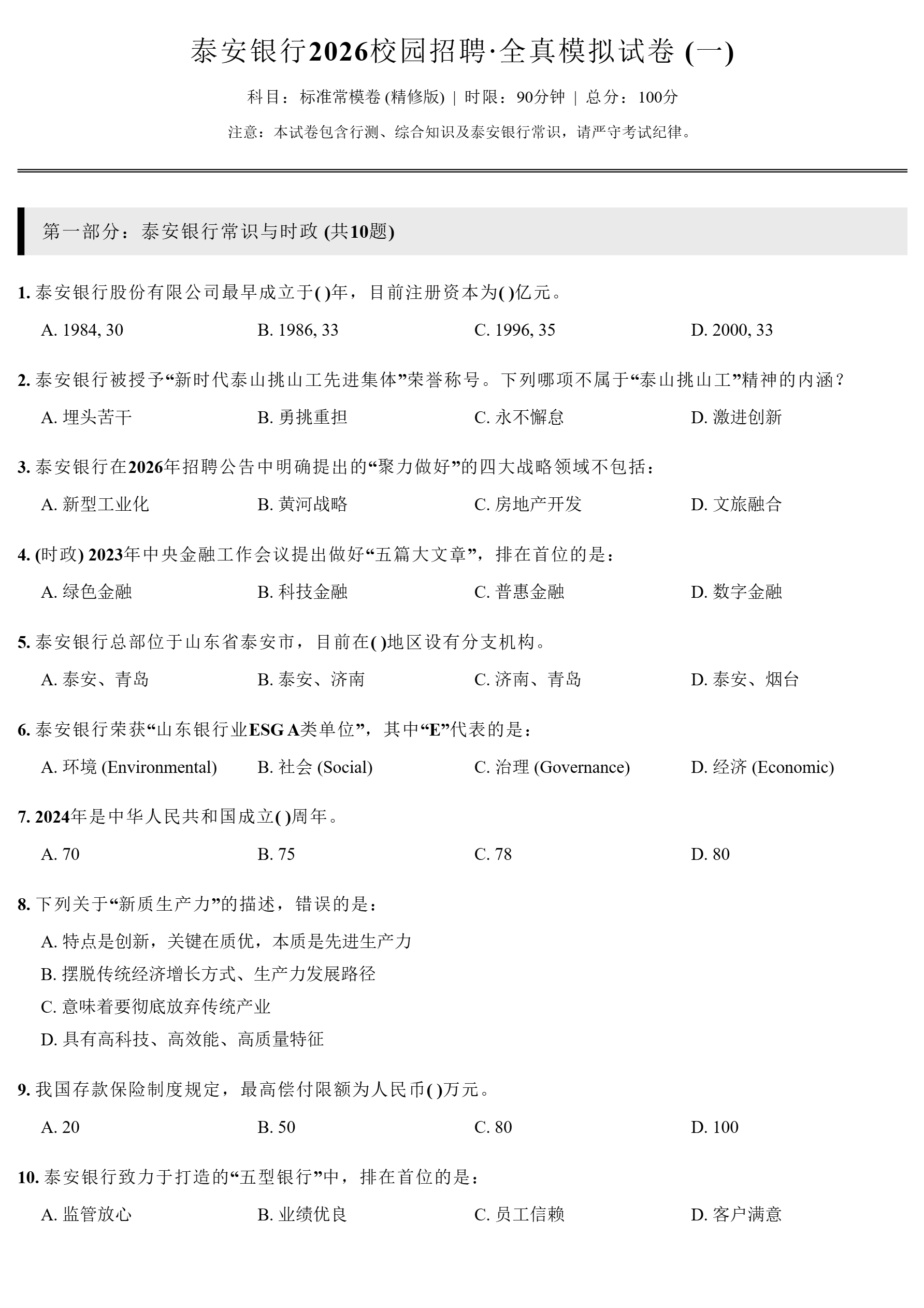
📚 卷一:标准常模卷(摸底神器) 这套卷子完全还原了真题的题型分布! 不仅有EPI通用素质,最绝的是它把“泰安银行常识”扒得底裤都不剩! 比如第1题问注册资本是33亿还是35亿?第6题问ESG里的E代表什么? 这些题如果你不看,考场上只能瞎蒙,看了就是送分!刷完这套,心里瞬间有底了!
🧮 卷二:计算攻坚卷(理科救星) 这套简直是数量关系和资料分析的克星! 它不搞题海战术,专门攻克那种“看着会做、一做就废”的题。 比如债券收益率怎么算?货币乘数公式是啥?甚至连牛吃草问题和排列组合的秒杀技巧都有! 最惊喜的是它教的“百化分”速算,资料分析题真的能做到50秒一个!
📖 卷三:文科陷阱卷(避雷指南) 这套专门治各种不服!全是法律法规和情景模拟的坑题。 比如“把客户身份证带回家算不算违规?”、“遇到反洗钱大额交易怎么处理?” 这些题看起来简单,但全是陷阱!尤其是合规红线题,选错直接一票否决!
📝 刷题总结: 泰安银行笔试考什么? 不是考你会不会做难题,而是考你**“懂不懂行”! 这3套卷子把行测技巧**、专业知识和银行特色全覆盖了。比起市面上几千题的题库,这3套卷子的含金量简直太高了,刷完感觉已经赢在起跑线上了!😎
👇 想刷同款“真题级”密卷?点左下角链接,一键获取电子版!
招聘考试应聘攻略资料:https://zhao.hkpan.com/zhao
#泰安银行招聘笔试 #泰安银行考试 #银行笔试题型 #泰安银行考点 #银行招聘考试 #泰安找工作 #山东银行招聘 #银行笔试资料 #泰安银行真题 #EPI行测技巧 #2026银行校招 #金融科技岗笔试