马上迎来2026工商银行春招,很多同学还没摸清大纲就开始盲目刷题,真的很容易做无用功!❌

今天给大家盘点最新的【工行春招考情分析备考指南】,帮你精准避坑,少走弯路:
📌 考情大纲重中之重:综合知识一定要抓ESG报告和“五篇大文章”。科技岗必须懂ABCDI(特别是大模型),客服岗多看适老化改造。这些不仅是笔试核心,更是面试的高分黑话!
📌 资料分析秒杀法:工商银行笔试时间紧、题量大。其实很多数据看最新财报锚点就能秒杀,比如认准营收六千亿量级,不良贷款率稳在1.35%,记住这些直接排除错项,不用死磕计算器!
📌 机考闯关避雷:千万注意!工行机考是“模块强隔离”机制,倒计时结束自动提交,绝对不能返回检查!所以遇到不会的直接过。
还在焦虑不知道工商银行面试和笔试怎么准备的同学,赶紧调整你的复习计划吧!吃透考情,稳稳上岸!✨👇
工商银行笔试+面试攻略资料大全。EPI通用能力+综合知识+英语+性格测试+行情行史岗位+笔试历年真题+面试真题+无领导小组讨论 资料+半结构化面试 资料
专属考卷 • 星辰管培生 / 专业英才:侧重宏观经济与综合管理思维
客服经理:侧重基础操作合规与服务情景实务
科技菁英:加试计算机硬核代码、数据结构、AI前沿技术
招聘考试应聘攻略资料:https://zhao.hkpan.com/zhao
#工商银行春招 #工商银行笔试 #工商银行面试准备 #银行备考 #工行考情分析 #工行春招备考指南 #春招 #校招干货
工商银行 招聘考试攻略
2026年 笔试 & 面试 · 校招/社招
笔试攻略 (Written Test Guide)
✅ 历年真实题库
✅ 综合知识考点详解
✅ 行情行史/时政热点
✅ 英语/游戏化测评专项
✅ 社招 / 校招 备考资料包(全岗位适用)
🔥 网申攻略与简历写作
- 工行网申简历筛选机制与高频被刷避坑指南
- 工商银行2026·星辰管培生/科技菁英/客服经理 简历定制SOP
📊 笔试高频考点分布(宇宙行特色解析):
| 笔试模块 | 考试内容 | 考点题量 |
|---|---|---|
| 🧠 EPI通用能力 | 言语理解、逻辑推理、数字运算、资料分析、思维策略 | 约 30% |
| 🎮 游戏化测评 | 工行特色必考!包含空间记忆、反应速度、多任务处理、追踪寻迹等智力小游戏,主要考察胜任力维度。 | 多关卡 单独算分 |
| 📚 综合知识 | 宏观经济、货币银行、会计、法律、管理学、计算机常识、金融科技(FinTech)、时事政治等。 | 约 35% |
| 🔠 英语测试 | 选词填空、完形填空、长篇阅读理解。题量大,难度直逼大学六级或托业,对英语要求极高! | 15% – 20% |
| 🏦 行情行史 | 宇宙行常识、核心价值观(工于至诚,行以致远)、五大业务板块、历年世界500强排名及当年财报核心数据。 | 约 5% |
| 💻 岗位专属考卷 | • 星辰管培生 / 专业英才:侧重宏观经济与综合管理思维 • 科技菁英:加试计算机硬核代码、数据结构、AI前沿技术 • 客服经理:侧重基础操作合规与服务情景实务 | 视岗位 自动生成 |
面试攻略 (Interview Guide)
🔥 校招 / 社招 面试攻略资料
✅ 历年 面试真题(分岗位汇编)
✅ 无领导小组讨论 资料
✅ 半结构化面试 资料
✅ 面试礼仪 / 高分自我介绍模板
(PDF电子文档 · 备考资料包 · 考前必备 · 星辰/科技/专业/客服岗 均适用)
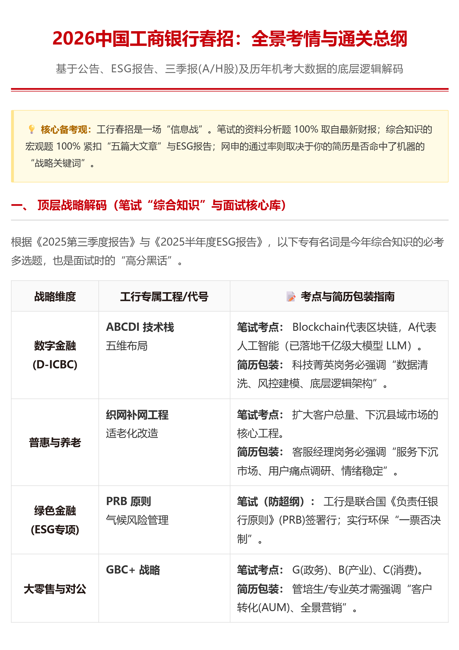
2026中国工商银行春招:全景考情与通关总纲
基于公告、ESG报告、三季报(A/H股)及历年机考大数据的底层逻辑解码
💡 核心备考观:工行春招是一场“信息战”。笔试的资料分析题 100% 取自最新财报;综合知识的宏观题 100% 紧扣“五篇大文章”与ESG报告;网申的通过率则取决于你的简历是否命中了机器的“战略关键词”。
一、 顶层战略解码(笔试“综合知识”与面试核心库)
根据《2025第三季度报告》与《2025半年度ESG报告》,以下专有名词是今年综合知识的必考多选题,也是面试时的“高分黑话”。
| 战略维度 | 工行专属工程/代号 | 📝 考点与简历包装指南 |
|---|---|---|
| 数字金融 (D-ICBC) | ABCDI 技术栈 五维布局 | 笔试考点: Blockchain代表区块链,A代表人工智能(已落地千亿级大模型 LLM)。 简历包装: 科技菁英岗务必强调“数据清洗、风控建模、底层逻辑架构”。 |
| 普惠与养老 | 织网补网工程 适老化改造 | 笔试考点: 扩大客户总量、下沉县域市场的核心工程。 简历包装: 客服经理岗务必强调“服务下沉市场、用户痛点调研、情绪稳定”。 |
| 绿色金融 (ESG专项) | PRB 原则 气候风险管理 | 笔试(防超纲): 工行是联合国《负责任银行原则》(PRB)签署行;实行环保“一票否决制”。 |
| 大零售与对公 | GBC+ 战略 | 笔试考点: G(政务)、B(产业)、C(消费)。 简历包装: 管培生/专业英才需强调“客户转化(AUM)、全景营销”。 |
二、 最新财报硬核数据清单(“资料分析”秒杀库)
在笔试的资料分析模块(约10题),给出的材料极长且时间紧迫。牢记以下 2025年9月末(Q3) 的核心量级数据,看到偏离度大的选项直接排除,甚至不用动笔算!
- 规模与利润锚点: 营业收入 6400.28 亿元 (看到六千亿量级直接选)。
- 资产质量锚点(极高频): 不良贷款率稳控在 1.35%;拨备覆盖率高达 220.30%(体现极强的抗风险能力)。
- H股监管红线锚点: 核心一级资本充足率为 13.95%;流动性覆盖率 (LCR) 为 127.30%。
- 企业高管常识: 法定代表人/董事长为 廖林;行长为 刘珺。
三、 2026 机考(笔试)五大模块闯关策略
🚨 机制警告:工行机考采用“模块强隔离”,一个单元时间倒计时结束自动提交,绝对无法返回检查!且全程开启双机位 AI 视觉追踪防作弊。
| 模块名称 | 题量与时间 | ✅ 专项通关策略与陷阱防范 |
|---|---|---|
| 1. EPI (行测) | 37题 / 42分钟 | 策略: 包含言语、逻辑、数字。数学运算是最大陷阱! 遇到需要列方程的题,超过40秒无思路立刻蒙,死磕一道数学题会导致后面3道逻辑题没时间做。 |
| 2. 思维策略 | 10题 / 27分钟 | 策略: 这是游戏化测评的“静态降维版”。遇到“打水排队”、“物资调配”,直接套用“短作业优先”和“贪心算法”,永远优先满足最大/最重/最极端的条件。 |
| 3. 综合知识 | 约30题 / 15分钟 | 策略: 纯送分题,考前突击。必背核心价值观 “工于至诚,行以致远”;成立时间 1984.1.1;A+H股同步上市时间 2006.10.27。 |
| 4. 资料分析 | 10题 / 15分钟 | 策略: 运用上述【财报数据清单】做锚点。遇到增长率计算,多用“截位直算法”,切忌把数字精确到小数点后两位去死算。 |
| 5. 个性测评 | 约54题 / 不限时 | 红线: 不计入总分但有一票否决权。带有前后交叉测谎。严禁表现出“反人类的完美主义”(如:我从不撒谎、从不生气),否则信用分直接清零。 |
四、 选岗与网申逆袭策略(田忌赛马)
- AI 机筛硬红线: 毕业时间(2025.1 – 2026.7)不可造假;英语四六级成绩务必填写真实的证书编号,否则无法通过教育部接口校验,直接秒拒。
- 弱学历逆袭通道(双非/民办本科): 坚决避开省会城市管培生。强烈建议报考二三线老家分行(利用生源地优势),或主攻县域/乡镇定向客服经理(笔试单独划线,是拿正式编制的最快通道)。
- 非营销路线推荐: 如果极度反感拉存款和销售,果断投递:软件开发中心、业务研发中心、远程银行客服中心(集约运营)。这些属于直属机构,考核相对单纯。
五、 核心岗位专属考情剖析与备考指南
不同岗位的筛人逻辑完全不同。管培生看重“天花板”,客服经理看重“底线”。请务必根据你投递的岗位,调整笔试的精力分配与性格测试的答题策略。
🌟 1. 星辰管培生(含总行/分行管培)—— 决战综合素质与宏观视野
- 考情分析: 笔试分数线全行最高!不仅要求 EPI(行测)正确率极高,英语阅读理解也通常是拉分项。面试轮次最多,必考“无领导小组讨论”以观察领导力潜质。
- 备考指南(笔试): 绝对不能偏科。EPI 中的“数学运算”和“资料分析”必须硬扛拿下。综合知识模块不仅要背死记硬背的常识,更要深度理解“GBC+战略”的底层逻辑。
- 人设与性格测试: 展现出“高抗压、进取心、破局者”特质。面对“我乐于承担极具挑战性的工作”必须选“非常符合”,切忌流露随遇而安。
💻 2. 科技菁英(含软开/数据中心/分行科技岗)—— 决战算法思维与前沿视野
- 考情分析: 笔试的“思维策略”模块(找规律、算筹、路径规划)是为你量身定制的,本质上考察的是计算机数据结构与算法思维。部分直属机构可能会加试计算机专业知识。
- 备考指南(笔试): 重点突击“图形推理”和“逻辑推理”。熟记工行“D-ICBC”数字生态和 ABCDI 前沿技术栈(尤其是千亿级大模型 LLM 在工行的落地场景)。
- 人设与性格测试: 系统允许科技岗适度“内向”。你可以坦然表现出“我更喜欢钻研复杂事物而不是社交”,但在“专注度、创新包容性”上必须拿满分。
📈 3. 专业英才(对公/大零售/财富管理)—— 决战数据处理与营销情商
- 考情分析: 银行的利润粮仓。笔试极度看重“资料分析”模块(考察你未来看财报、审贷款的数据敏锐度)和“言语理解”模块(考察客户沟通与合同阅读能力)。
- 备考指南(笔试): 重点练习资料分析的“速算技巧(截位直算法)”。将前文提到的“营收 6400亿、不良率 1.35%”等财报指标背熟,考场上可省去大量计算时间。
- 人设与性格测试: 展现出“结果导向、高情商、绝对合规”特质。既要有追求业绩的狼性,又不能为了效率打破规章制度(底线思维)。
🤝 4. 客服经理(含城区网点/乡镇定向)—— 决战心态稳定与常识记忆
- 考情分析: 招聘量最大,EPI 笔试分数线相对较低。最大的淘汰点不在于智力题,而在于“性格测试”和“网申硬性门槛”。
- 备考指南(笔试): 战略性放弃! 遇到复杂的数学运算、极度烧脑的思维策略题,果断蒙答案。把节约下来的时间全部拿去确保“行情行史、时政常识”等死记硬背题 100% 拿分。
- 人设与性格测试(生死线): 必须展现出“极度的情绪稳定、高度服从、耐得住枯燥”。遇到“我不介意从事重复性工作”、“面对无理取闹的客户我依然能保持冷静”等选项,必须选“非常符合”。严禁流露对繁琐规则的厌恶!
六、 避开红海:“隐藏地图”的专属考情与备考指南
除了千军万马挤独木桥的分行网点,工行庞大的体系内还隐藏着诸多“蓝海”机构。它们不仅竞争压力相对较小(或赛道不同),且考核机制与传统网点截然不同,是“田忌赛马”战略的绝佳试验田。
🌾 1. 县域/乡镇定向支行 —— 降维打击的“稳编制”捷径
- 红海规避逻辑: 很多人嫌弃乡镇偏远,但对于普本/双非学历、渴望绝对安稳的考生来说,这是拿到“宇宙行正式编制”成功率最高的通道。
- 考情分析: 笔试分数线通常会单独划定(大幅降低)。题目侧重基础常识与普惠金融政策,对高难度的数学和逻辑容错率极高。
- 备考指南: 熟记“乡村振兴”、“织网补网工程”。面试时,生源地户口是最大王牌,务必向考官展现出“父母在本地、无买房压力、绝不跳槽、愿意扎根基层”的极强稳定性。
- ⚠️ 避坑提示: 此类岗位通常需签订 5 年及以上的基层服务协议,期满前原则上不得跨区调动。
💻 2. 直属机构(软开中心/平台开发/远程银行)—— 告别“拉存款”的纯粹职场
- 红海规避逻辑: 属于总行直管,工作内容高度集中化。最大的优势是绝对没有网点营销压力(不用拉存款、卖理财),适合不擅长社交或只想钻研业务的考生。
- 考情分析(科技类研发中心): 笔试除了常规 EPI,极大概率会加试计算机专业知识(数据结构、数据库、Java/C++基础)。面试侧重项目经历与代码手撕。
- 考情分析(远程银行客服/集约运营): 笔试极其看重“性格测试”中的抗压能力和情绪调节能力,部分会考察客服情景模拟处理。
- 备考指南: 科技研发类考生请务必刷题库中的计算机基础题,了解工行“分布式架构、云原生”等概念;运营类考生在性格测试中必须屏蔽掉“容易急躁、容易厌倦”的选项。
💼 3. 集团子公司(工银瑞信/理财/投资/安盛)—— 金融食物链顶端的“买方”
- 红海规避逻辑: 这里不是红海,是真正的“紫禁之巅”。作为工行的全资或控股子公司,它们手握资管与投行牌照,薪资天花板极高,运行机制完全市场化(类似头部券商)。
- 考情分析: 简历筛选极其严苛(通常非头部 985 或海外常青藤不录)。笔面试完全脱离传统银行的考法,高度偏向行研能力、宏观经济分析、CFA级别的专业知识。
- 备考指南: 放弃常规的行测刷题法!重点准备投资逻辑、财务建模、行业深度报告。面试通常由资深基金经理或投资总监下场考察“投行思维”。
- 人设定制: 这里不需要“听话的柜员”,需要的是“极度聪明、狼性、对市场高度敏感”的纯正金融精英。